Work
ABOUT
CONTACT
Work
ABOUT
CONTACT
UI | UX INTERFACE
Slouch | Wellness app development
FALLTECH
Web Design | Wire Frames
APP INTERFACE
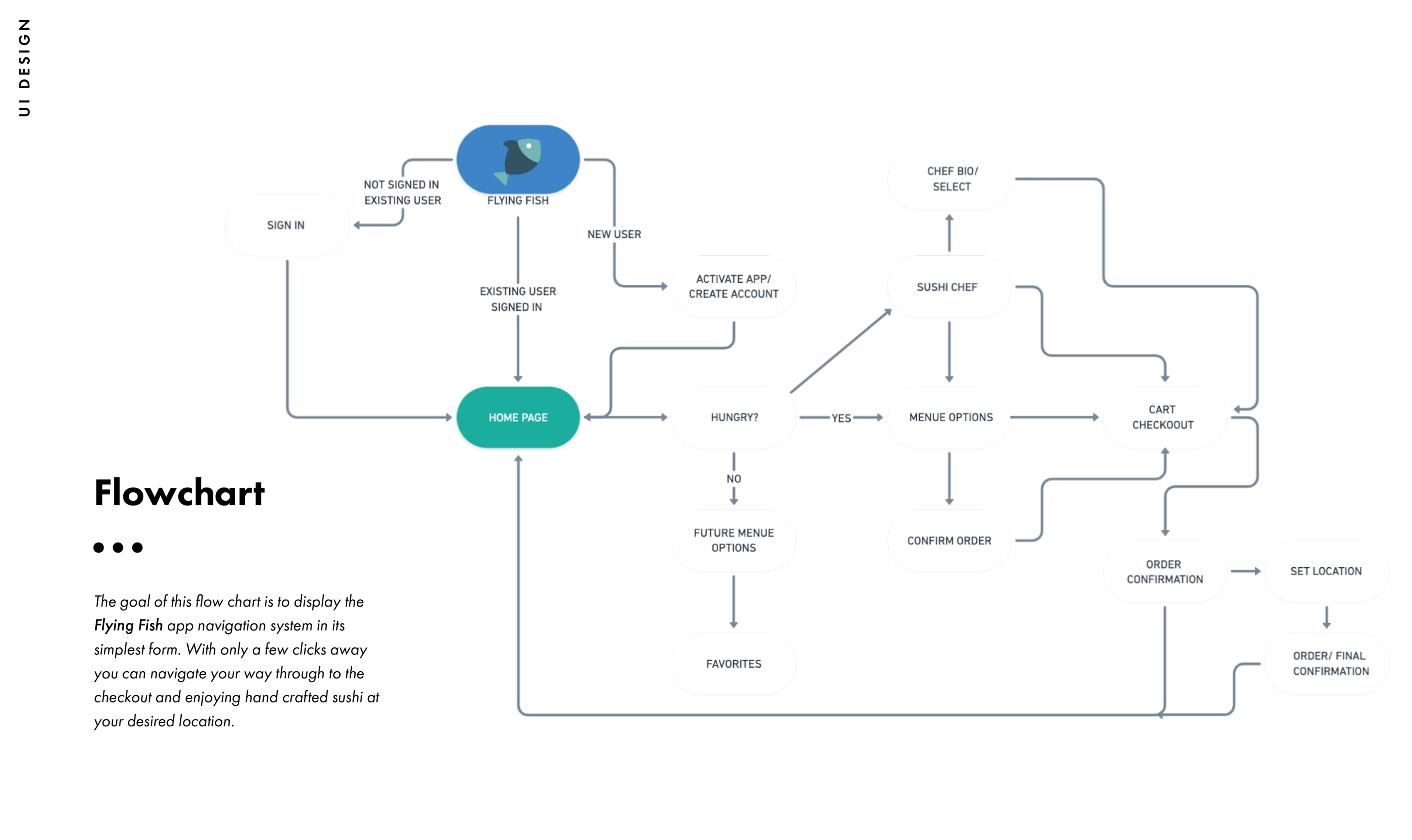
Flying Fish | Food (sushi) delivery app
↑
Back to Top